KZB9600系列综合微机保护装置

产品简介:

KZB9600系列产品是面向110KV及以下电力系统的继电保护产品,适用于电力系统、石化、钢铁、冶金等工业企业的变电站,由线路保护、变压器保护、电容器保护、电抗器保护、电动机保护、站用变保护、备用电源自投、PT并列等组成,它将保护、测控、通信等功能集成于一体,既可组屏安装于控制室,也可就地安装于开关柜内,全面支持电力行业通信标准DL/T 667-1999( I EC60870-5-103), 通过工业以太网接口与后台监控组成综合自动化系统,可快速实现四遥功能。

主要技术参数

1、额定电压范围
a) ​工作电源: 85~264V(交 流或直流)。
b) ​控制电源: 220V(交 流或直流)。
2、额定交流参数
a) 额定电流: 5A或1A
b) 额定电压: 100V或380V(线电压)
c) 频率:50Hz。
3、功率消耗
a) 工作电源功率消耗:正常功耗:小于 5W;最大功耗:小于 15W
b) 信号出口触点容量:在电压不大于 250V、电流不大0. 5A、 时间常数 L/ R 为(5±0. 75) ms的直流有感负荷回路中,触点断开容量为 30W,允 许长期通过电流不大于 3A。
4、过载能力
a) 交流电流回路:2倍额定电流,连续工作;10倍额定电流, 允许10s;40倍额定电流,允许 1s。
b) 交流电压回路:1. 2 倍额定电压,连续工作。
5、输出触点容量
a) 跳闸、合闸触点容量:在电压不大于 250V、电流不大于 1A、时间常数 L/ R为(5±0. 75) ms的直流有感负荷回路中, 触点断开容量为 50W,允 许长期通过电流不大于5A
e) 能承受 GB/ T 14598. 18- 2007 量度继电器和保护装置的电气骚扰试验:浪涌抗扰度试验标准规定的严酷等级Ⅲ的浪涌冲击试验。
6、测量精度
a) 电压、电流: 0. 5 级
b) 频率: 0. 02Hz
​c) P、Q、COSΦ:1 级
d) 遥信分辨率: <2ms
7、电磁兼容性能
a) 能承受GB/ T 14598. 14- 1998( i dt I EC255- 22-2)标 准规定的严酷等级Ⅲ的静电放电试验。
b) 能承受GB/ T 14598. 9 -2002( i dt I EC255- 22-3)标 准规定的严酷等级Ⅲ的辐射电磁场干扰试验。
c) 能承受GB/ T 14598. 13- 1998( i dt I EC255-22- 1)标 准规定的严酷等级Ⅲ的1MHz 脉冲群干扰试验。
d) 能承受GB/ T 14598. 10- 2007( i dt I EC255-22- 4)标 准规定的严酷等级 B 的快速瞬变干扰试验。b) 交流电流回路功率 消耗:小于 1VA 每相
c) 交流电压回路功率消耗:小于 0. 5VA 每相
8、机械性能
a) 能承受 GB7261- 87-16 标准规定的严酷等级Ⅰ的振动试验。
b) 能承受 GB7261-87- 17 标准规定的严酷等级Ⅰ的冲击试验。
c) 能承受 GB7261-87- 18 标准规定的严酷等级Ⅰ的碰撞试验。

工作环境条件

正常温度:-10℃~55℃
极限温度:-30℃~700℃
存储温度:-40℃~85℃
相对湿度:≤95%,不 凝露
大气压力:80~110KPa

产品功能

●采用32位数字信号处理器(DSP),具有先进内核结构、高速运算能力和实时信号处理等出色特性,过去由于CPU性能等因素而​无法实现的保护算法可轻松实现。
●采集模块采用16位的A/D转换器,各项测量计算指标轻松达到要求。
●配备高速双以太网络通信接口。
●全封闭金属机箱。机箱防水,防尘,并具有很强的抗静电、抗电磁干扰和抗机械振动能力;既可分布式就地安装在开关柜上,也可集中组屏安装;装置结构合理,便于安装、配线和调试。
●表面贴片工艺,重要器件(如电源模块、互感器、继电器、液晶显示屏、接线端子等)均采用国内外知名企业的成熟产品,平均无故障时间达100, 000小时。
​●完善的自检能力,发现装置异常能自动告警;具有自保护能力,有效防止接线错误或非正常运行引起的装置永久性损坏;免维护设计,无需在现场调整采样精度,测量精度不会因为环境改变和长期运行引起误差增大。
●国际通用输入电源模块,兼容85~264V交流或直流工作电源,更在电源跌落和电压突变方面有出色表现。
●断路器操作回路具有交直流通用的硬件防跳闭锁模块,分/合闸操作回路的电流大小不影响模块正常工作。强化的断路器操作管理功能,对各种运行方式的变电站、配电站均能适用。
●开关量输入支持直接跳闸或告警,用于瓦斯、温度等重要保护或联锁跳闸。采用可设置变位确认时间窗技术,有效消除开关接点抖动和电磁干扰,保证遥信正确率达100%。
●人机接口符合人机工程设计要求,带背光图形液晶,菜单化设计,全中文显示,合理化屏幕保护控制。显示内容包括测量数据、开关量状态、实时波形、事件记录、故障录波、保护定值和系统参数等。
●配置大容量的存储模块,可记录10个录波报告,记录的事件数不少于1000条,具有掉电保持功能,便于分析故障原因和诊断设备缺陷。

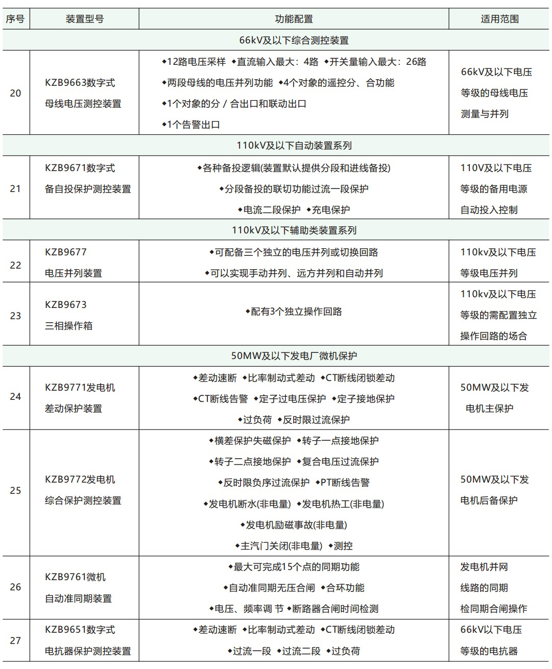
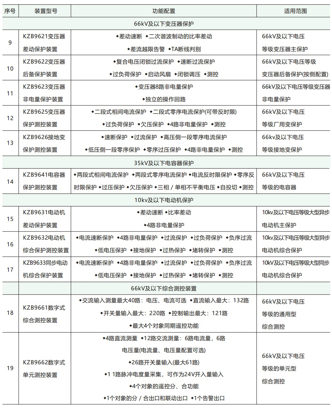
功能配置表


外形及开孔尺寸图



端子定义图


联系方式
浙江mile米乐电力科技有限公司
地址:浙江省乐清市经济开发区滨海南三路28号6幢​
市场部:0577-55774577
技术部:0577-55776455